来源:
时间:2022/03/09
浏览量:
获奖喜报
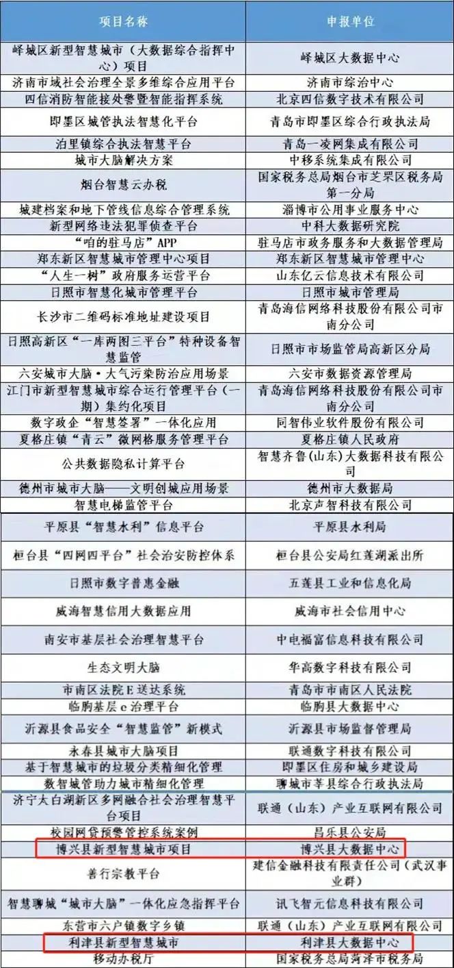
近日,由国家信息中心、山东省大数据局、青岛市人民政府主办的第一届中国新型智慧城市建设峰会在青岛举行,峰会公布了第一届中国新型智慧城市创新应用大赛比赛结果。前海数据服务有限公司在此次大赛中荣获三等奖的好成绩。其中,数据公司解决方案《智慧城市经济大脑》获得强基赛道三等奖,其参与建设的博兴县新型智慧城市项目与利津县新型智慧城市项目获得此次优政赛道三等奖。
三等奖(96个)
强基赛道(15个)

优政赛道(42个)

智慧城市经济大脑
“经济大脑”大数据智能分析平台是一款以辅助地方经济运行分析的产品,主要实现连接地区人口、企业和空间要素,结合3D全景地图、指标预警、舆情抓取等技术手段,全方位展示及推送地方经济运行亮点和问题,提供经济大数据相关的一站式数据服务。
该平台具有三大亮点:
1、监测经济运行的宏观和微观状况,通过经济地图直观地体现地区当前的经济运行、产业发展和分布、项目集中度、园区空间建设等要素,用户可以根据不同的场景需求,灵活配置要呈现的要素内容。
2、对发现的问题及时预警、分级精准推送,通过内部经济分析模型揭示数据间深层的内在关系,对经济指标进行快速分析比对,挖掘地区经济运行过程中存在的亮点以及问题,并总结为文字解读。
3、对未来的发展趋势做出预测,为决策提供科学助力。围绕地区宏观经济指标,通过地区之间的对比,衡量指标当前的优劣情况,通过相关性分析来拟合及预测宏观经济未来的发展趋势,提前预警。
博兴新型智慧城市项目
博兴县智慧经济运行调度管理系统是为支持智慧城市建设而创建,该系统通过应用最新技术进行数据运算、存储、脱敏和授权管理,在全国范围内首创一条数据共享的新路径,确保数据能够在智慧城市平台得到应用,其核心是以统计数据为基础,打通税务、供电、人社、市场监管、发改、工信等部门数据。该系统很好地解决了数据查询难、数据分析难、数据共享难、专题展示难、企业监测难五大难题。
利津县新型智慧城市项目
利津智能统计监测分析系统为统计、决策一体化的项目。本项目旨在运用信息化技术推进利津统计工作的开展和经济治理能力现代化,在实现统计部门数据归集的基础上,围绕县委县政府的经济管理需求,构建利津智能统计监测分析系统,切实提升统计工作开展效率,助力地区经济稳健发展。
作为智慧城市和数字政府的有力推动者与创新引领者,前海数据始终坚持“数字赋能 善政兴业”的初心与使命。通过理论与实践结合,不断探索新型智慧城市和数字政府的建设之道。未来,前海数据将持续推进智能技术与经济决策深入融合,以数字化创新助力智慧城市和数字政府的建设。