各有关单位:
为进一步聚焦头部商业品牌及重点产业企业的招商工作、引入优质商业及产业客户,提升梦工场的品牌影响能力,前海服务集团制定了《园区租赁客户推介服务奖励方案》,已经2023年10月26日第五十次集团领导班子会议审议通过,现予以印发。
深圳市前海服务集团有限公司
2023年12月5日
深圳市前海服务集团有限公司园区
重点租赁客户推介服务奖励方案
为广泛发动社会单位参与前海深港青年梦工场(以下简称“梦工场”)招商推介,促进客户成交,深圳市前海服务集团有限公司(以下简称“前海服务集团”)制定《园区租赁客户推介服务奖励方案》(以下简称“本方案”),现面向社会公开发布本方案,欢迎各单位积极参与推介。
一、适用房源范围
本方案适用房源范围为梦工场北区二期产业及一期、二期商业。
二、方案有效期
本方案有效期自本方案发布之日起至2024年12月31日。前海服务集团可根据实际情况,延长或提前终止推介服务,届时以前海服务集团公告为准。
三、推介方范围
推介方指除前海服务集团及下属公司外的各类社会企事业单位,包括各类单位、机构、商会、协会及企业等。
四、适用客户及界定原则、保护期
(一)适用客户
1.商业客户:除归属于前海服务集团客户(具体以前海服务集团报备的客户清单为准)以外的新拓客户;新拓客户标准须符合《前海深港青年梦工场商业招商管理办法》中所提及的第一类重点引入商户。
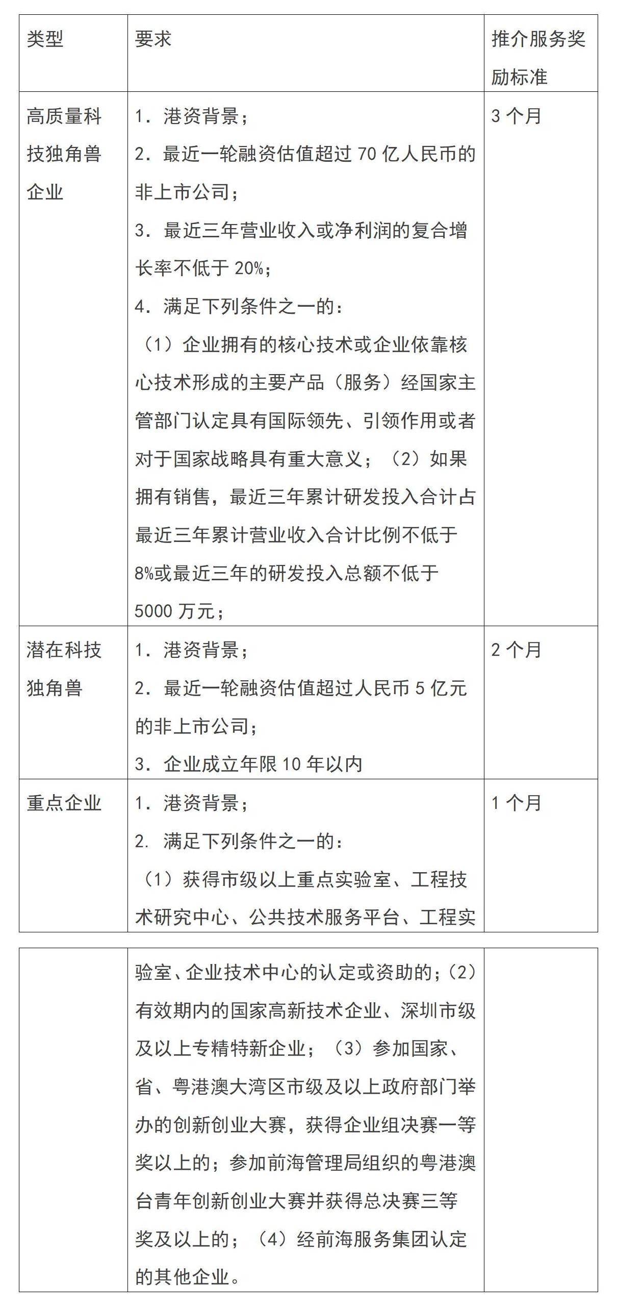
2.产业客户:除归属于前海服务集团客户(具体以前海服务集团报备的客户清单为准)以外的新拓客户;新拓客户须符合本方案第五部分所提及的高质量科技独角兽、潜在独角兽及重点企业标准。
(二)客户界定原则
本方案公告后以客户登记在先原则界定客户归属,客户登记时间以推介方、客户与前海服务集团三方填写《推介客户确认书》(详见附件1)载明的日期为准,如推介客户与归属于前海服务集团客户重叠的,被认定为无效推介,无权申领推介服务费。推介方对客户认定存疑的,最终解释权归前海服务集团。
(三)客户保护期限
1.归属于前海服务集团客户的保护期限
(1)与前海服务集团存在合作关系的客户,合作期及合作期终止后60个自然日内为保护期限。
(2)其他归属于前海服务集团的客户,自内部报备之日起60个自然日内为保护期限。在该60个自然日内未与前海服务集团租赁成交的,则可列入推介范围。
2.推介客户的保护期限
推介方推介的客户,自首次登记之日起60个自然日内为保护期限。推介客户在该60个自然日内未与前海服务集团成交的,则视为该客户与该推介方的推介关系失效,并自动转为前海服务集团客户。
客户因内部租赁决策、付款程序较长等情形,在首次推介的60个自然日保护期限内未成交的,由推介方在保护期限内提出书面申请,前海服务集团核实后可结合实际情况将保护期限延长60个自然日;延长后的保护期限届满后,该客户自行上门与前海服务集团成交的,则认定为前海服务集团客户,前海服务集团无需向推介方支付推介服务费。
注:成交是指推介客户与前海服务集团就推介房源清单内的房屋签订房屋租赁合同并足额缴纳租赁押金及首期租金,且签约租期不少于3年。如签约租期少于3年,则被认定为无效推介,无权申领推介服务费。
五、推介服务费标准
(一)商业部分

备注:香港知名品牌商户是指在中国香港特别行政区依法注册或商业登记的品牌,规模数在全球拥有门店数 3 家 (含) 以上。
(二)产业部分

孵化服务平台机构引入重点企业,可从《促进前海深港青年梦工场园区港澳企业发展优惠方案》中“第十二条 孵化服务平台机构重点企业引进奖励申请条件与奖励标准 (二)重点企业引进奖励标准”与该方案奖励中进行二选一,不重复享受。
产业推介服务费标准根据《前海深港青年梦工场收费标准》中的“梦工场北区基准价”,按139元/㎡/月为统一最终支付推介服务费依据,最高不超过3个月。
商业推介服务费标准根据优惠租金单价标准104元/㎡/月为统一最终支付推介服务费依据,最高不超过5个月。
推介服务费结算以结果为导向,“成交一单、结算一单”的方式,未成交不给予推介服务费。
六、推介流程
(一)提供推介客户基本信息
推介方须提前将客户基本信息:客户名称(单位、个人全称)、联系人、联系电话(前三后四)、意向租赁项目及面积、到访时间,以及推介单位名称、指定员工姓名、联系电话(个人推介的为推介方姓名及联系电话)发送至前海服务集团指定邮箱qhzs@qhfwjt.com,由前海服务集团复核确认。
(二)复核确认
经前海服务集团复核确认后,前海服务集团将以短信或邮件形式告知推介方是否为有效推介客户。
(三)推介方身份确认
1.客户被认定为有效推介客户后,推介方需指定员工陪同拟推介客户到前海服务集团或其下属子公司深圳市前海园区运营有限公司,并携带个人身份证原件及复印件交前海服务集团下属子公司深圳市前海园区运营有限公司进行身份确认。
2. 身份确认完成后,由推介方指定员工协助其所在单位与前海服务集团或其下属子公司深圳市前海园区运营有限公司签订《园区重点租赁客户推介服务协议》,双方权责和义务按协议执行。
(四)填写《推介客户确认书》
推介方指定员工、意向客户与前海服务集团或其指定主体填写《推介客户确认书》(详见附件3),并经三方加盖公章后,确认为有效推介凭证。如推介方为个人,则签字按指印。
注:非个人的推介方及推介客户须在《推介客户确认书》上加盖公章方为有效,否则推介方无权申领推介服务费。
(五)客户看房
推介方带领推介客户参观意向房源,确定租赁意向后与前海服务集团下属子公司深圳市前海园区运营有限公司洽谈,并推进签订租赁合同等后续事宜。
(六)成交结果确认
推介方填写《推介成交确认单》(详见附件2)并经前海服务集团确认后,提交相关资料结算推介服务费。
(七)支付推介服务费
1.推介方凭《推介客户确认书》和《推介成交确认单》及合法有效发票,申领推介服务费。
2.客户签订合同并支付两押一付后,推介方均须按前海服务集团要求提供合法有效发票,50%的推介服务费在前海服务集团审核通过后20个工作日内支付。
3.商业客户正式开业或产业客户入驻办公/办公地址变更至梦工场北区内后,前海服务集团与客户签署入驻确认书,推介方提供合法有效发票,剩余的推介费用于前海服务集团审核通过后20个工作日内支付。
七、其他
1.推介方承诺在与前海服务集团推介活动中遵循自愿、公平、等价有偿、诚实信用原则,并保证在推介、履行过程中以及事前事后持公开、公平、公正、诚信的原则,不会为获取不正当利益而损害前海服务集团利益。推介方保证与前海服务集团工作人员保持正常的业务交往,按照有关法律法规的规定和程序开展业务活动,并签署《廉洁承诺书》(详见附件3)。
2.本方案自公告之日起实施。
附件: